概念板块:电商
马上又到每年的“双十一”购物狂欢节了,相信大家对于网络电商平台购物早已不陌生。随着线上渠道权重的提升,对于品牌来说电商渠道不单是红利渠道,更成为品牌与消费者沟通、进行品牌形象塑造的重要平台。而由于线上渠道的运营逻辑和传统的线下渠道差异巨大,对于第三方电商代运营商的需求应运而生,行业中也涌现出了不少A股上市公司。那么今天小编就带各位了解一下电商代运营这门新兴产业,以及其中蕴藏的投资机会吧。
电商代运营商(简称 TP,Tmall Partner),即为品牌方提供运营服务的第三方公司,主要服务环节涵盖咨询服务、店铺建立、商品管理、店铺运营、营销推广、消费者管理、客户服务仓储物流和 IT 服务等,目前已经基本覆盖品牌线上化所需的全链路服务。

(图片来源:国元证券研报)
代运营商核心价值在赋能平台、品牌及消费者。对于品牌方,代运营商的价值体现在品牌方与代运营商渠道运营的能力差、效率差,以及为品牌共担销售风险。对于平台而言,都需要更多的生态合作伙伴参与其中助力平台成长。而对于消费者而言,成熟的代运营商能够更加精细地进行消费者运营,利用淘内淘外的多层次营销工具,准确触达消费者,提升消费者购物体验。

(图片来源:国元证券研报)
多平台运营驱动行业持续增长
依托于 B2C 电商,品牌电商服务市场规模快速增长,2019年交易规模达到5635亿元,4年复合增速达39.19%。根据艾瑞数据,预计2025年品牌电商服务行业规模有望达2.04万亿,渗透率提升至13.7%。2020年的公共卫生事件加剧了线上对于线下渠道的替代,而品牌加速数字化转型为品牌电商服务市场扩容奠定基础。

(图片来源:国元证券研报)
运营品类分布:多为美妆等高毛利、高佣金率品类
从品类分布角度来看,美妆、3C 家电、服饰等类目代运营服务品牌数最多,母婴、美妆、食品饮料、家具家装等类目增速较快。上述品类对代运营商需求较强的主要原因为:这些品类多为高毛利行业,价值链中利润分配空间较大,行业天花板较高,品牌商愿意让出部分利润给代运营商换来 GMV 高速增长。

(图片来源:国元证券研报)
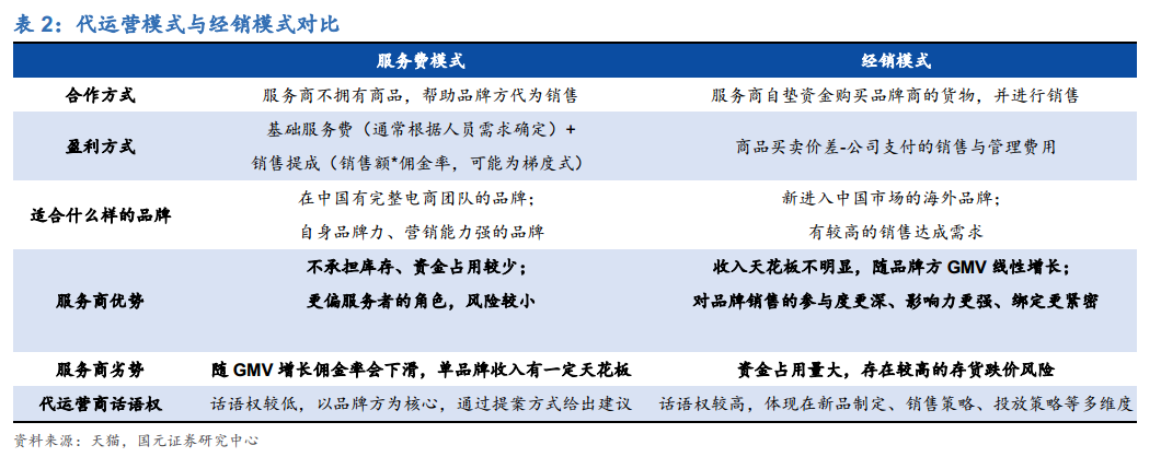
业务模式:经销与服务费模式并存
品牌方与代运营商的合作模式主要分为经销模式、服务费模式两种。
经销模式下,代运营商向品牌方采购产品销售给终端消费者或其他小 B 商家,赚取买卖差价,以销售额确认收入,代运营商承担存货风险。经销模式可进一步细分为 to C 直接销售与 to B 的代销模式,通常前者为帮助品牌在以天猫旗舰店为代表的直营店铺进行销售,后者为向第三方 B2C 平台或淘宝中小卖家分销产品。
电商的服务费模式下,代运营商接受品牌方的委托,为品牌方建设、运营其线上官方旗舰店,以及提供包含 IT 解决方案、营销推广方案在内的服务,并且根据销售额收取基础服务费或/和销售提成,代运营商不承担存货风险。

(图片来源:国元证券研报)
以上就是对电商代运营行业的简要介绍,下周将为大家介绍该行业的三家上市公司:壹网壹创、若羽臣和丽人丽妆,敬请期待。