凯叔讲故事会员有必要买吗

提起凯叔讲故事,相信很少有家长不知道的。

2021年元旦,凯叔讲故事推出中国首档面向亲子的新年大秀《2021凯叔魔幻童话之夜》,填补了儿童跨年市场的空白。“故事大王”凯叔和全国孩子的约定就此开始。

凯叔讲故事是由前央视主持人凯叔创立的听书APP,因其符合孩子年龄特点,所以在儿童市场也是十分受欢迎。

不过名声在外的凯叔讲故事课程质量如何?对孩子的启蒙教育真的有帮助吗?又是否适合所有孩子选择?

今天鱼Sir就针对凯叔讲故事做一个全面测评。

凯叔讲故事会员有必要买吗

1、课程简介

首先我们先从课程整体情况上来了解一下凯叔讲故事。

凯叔讲故事面向0-12岁孩子,除了以年龄段为标准进行体系划分外,凯叔讲故事还从内容编排形式、故事类型以及使用场景等维度对课程进行分类。

凯叔讲故事合集 已完结的故事百度网盘下载凯叔讲故事《口袋神探第3季》  https://pan.baidu.com/share/init?surl=P8-ZXMslhcYcjIHVEf2ukg     提取码:e3ws

课程链接地址,点击跳转https://caiyun114.com/3584.html

凯叔讲历史(第一辑·第二辑)(套装全18册)

凯叔讲故事会员有必要买吗

除此之外,凯叔讲故事还设立了“原创精品”内容的特色板块,包括了《凯叔西游记》、《凯叔三国演义》、《凯叔·诗词来了》等特色IP课程。

这些课程将经典文化转化成孩子喜欢听和能听懂的形式,内容丰富完整,以声情并茂的讲演和正合时宜的配乐,激发孩子的学习兴趣。

凯叔讲故事会员有必要买吗

下面我们来详细说说《凯叔·诗词来了》这门课。

2、大纲解读

凯叔讲故事《凯叔·诗词来了》主讲的是古诗词内容,官方宣传采用了六一教育模型,用于培养孩子六大能力。

凯叔讲故事会员有必要买吗

从《凯叔·诗词来了》的课纲节选来看,课程选材都与小学教材中的古诗词相贴合,能让孩子在陶冶情操的同时掌握知识点,为后续的语文学习打下基础。

结合凯叔讲故事的整体课程来看,课程侧重提高孩子的综合能力。

在这其中,《凯叔·诗词来了》能够帮助孩子在审美力、表达力以及认知力上得到提高。适合想要培养孩子文学素养,培养学习兴趣的家长选择。

3、课程体验

了解完了凯叔讲故事的课程体系和学习大纲,下面我们以《凯叔·诗词来了》课程的试听课《咏鹅》为例,具体梳理一下上课流程。

鱼Sir试听的这节课分为大剧场、音乐厅和脱口秀三个版块,最后还包含了“冒险岛”的答题游戏,具体环节我也整理在下面了:

凯叔讲故事会员有必要买吗

从课程趣味性来看,凯叔讲故事大剧院以生动有趣的故事引出课程内容,容易让孩子产生代入感更好地投入课堂。

脱口秀环节老师以风趣的语言讲解本身枯燥的文学常识,并且对知识进行了适当的拓展,符合当前年龄段孩子的认知特点。

凯叔讲故事会员有必要买吗

从课件设计来看,凯叔讲故事的上课文稿界面配图精致,注释精细,适合家长带领孩子复习巩固。

不过,鱼Sir体验完也发现凯叔讲故事缺少孩子喜欢的动画呈现,对于年龄小的孩子,可能觉得不够生动。

凯叔讲故事会员有必要买吗

此外,虽然凯叔讲故事考虑到了讲练结合,在最后设计了“冒险岛”的答题环节,不过练习环节缺少了错题解析,其实起不到多少复习巩固的作用,最多可以说聊胜于无。

4、竞品课对比及鱼Sir总结

看完以上3个维度关于凯叔讲故事的全面分析,相信大家对于这款听书APP也有了深入的认识。

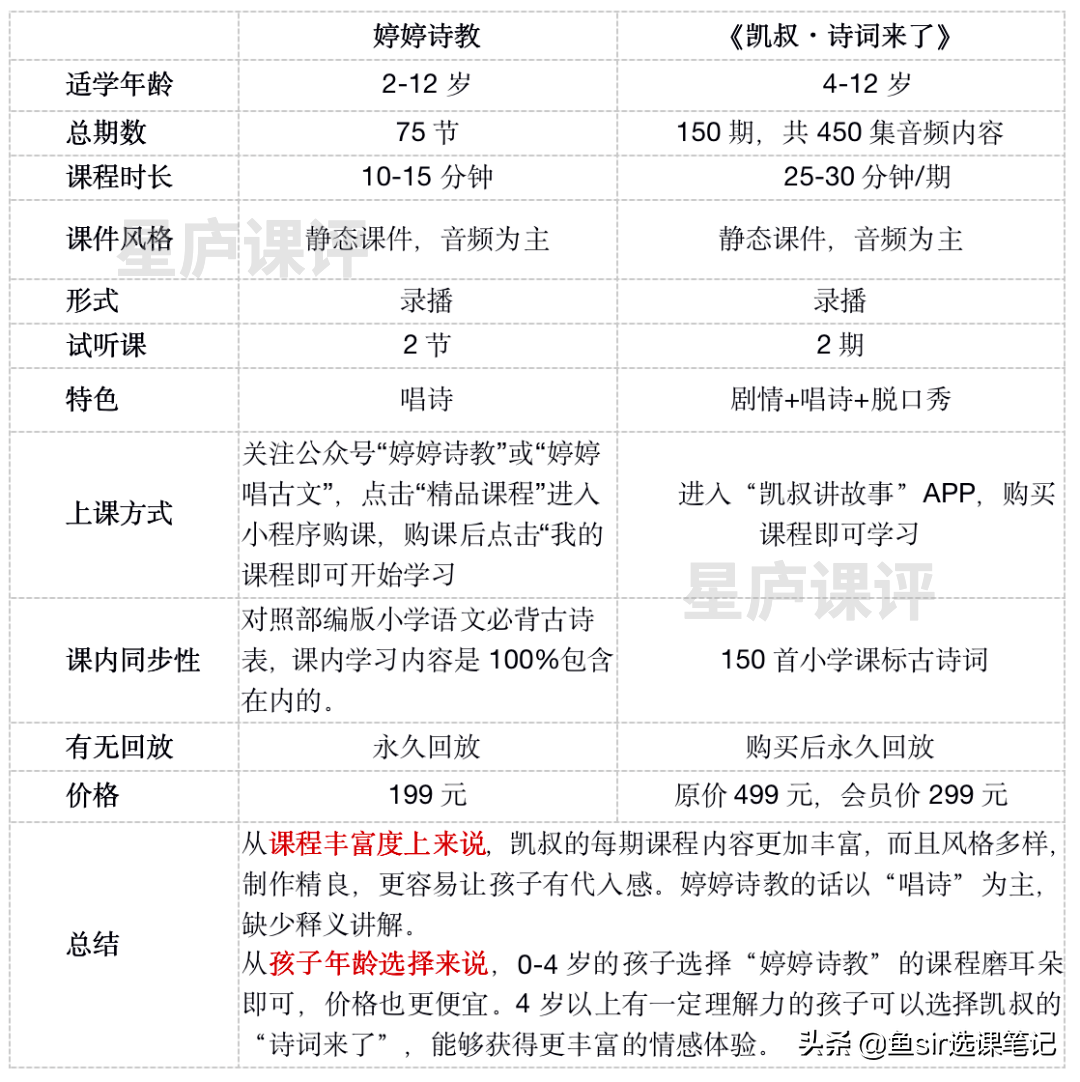
为了便于大家选课时比较选择,鱼Sir也将凯叔讲故事和同类型课程《婷婷诗教》做了一个全面对比:

凯叔讲故事会员有必要买吗

总体来说,凯叔讲故事作为一款听书类APP,课程质量还是非常高的。它将课程按照孩子年龄和需求划分,适合不同年龄段0基础的孩子找到适合自己的课程。

例如今天详细测评的《凯叔·诗词来了》课程就适合3-6岁的孩子提高语文素养使用。

与竞品课程婷婷诗教对比,凯叔讲故事课程内容更为丰富,且对于古诗词做了详细的背景和知识点讲解,更容易使孩子获得丰富的情感体验。

给TA打赏
共{{data.count}}人
人已打赏
未分类

凯叔讲故事会员有必要买吗

2022-7-12 16:04:58

未分类

凯叔讲故事会员有必要买吗

2022-7-12 16:06:39

个人中心
购物车
优惠劵
今日签到
有新私信 私信列表
搜索