情感咨询师职业培训班:15年资深心理导师带你入门,成就副业钱途:点击直达山东济南大学搞“一周情侣”活动[震惊][震惊]
学校回应:不是咱干的,已报警[黑线][黑线][黑线]
近日,网络上盛传一份策划书,其中有山东济南大学的标志和相关字样,引发网友热议。
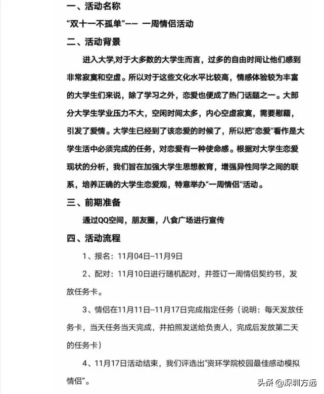
这份《济南大学首届“一周情侣”活动策划书》,署名为“济大优秀学子”,活动名称为“双十一不孤单——一周情侣活动”。策划书中提到:前期计划通过QQ空间、朋友圈、校园广场进行宣传,以吸引更多的学生参与活动。
所谓“一周情侣”,就是男女双方以情侣的身份生活或相伴一周。这份策划书里,关于活动背景的描述可谓高大上:“大学生活非常寂寞和空虚,谈恋爱是大学生活中必须完成的任务。”最后还把举办这个活动的理由,上升到了道德的高度——为了培养正确的大学生恋爱观。
其实,大学校园里举办类似的相亲,或者宿舍联谊活动很多,但是像这样的“一周情侣”活动却不常见。这似乎有些像电影里那种“合约情人”之类的桥段了,难免让人想入非非,也难免引发争论。因为大学生去和一个陌生人当一周的情侣,这的确有道德和情感层面的问题存在。
不过,济南大学已经针对此事发表了回应:消息不真实,校方已报警。其实吧,这活动很可能是某学生会针对双十一策划的,谁知提前被曝光到了网上,引发网友的大肆挞伐,现如今也只好这样处置了!!
《红楼梦》中有句话用在这里特别合适:
“假作真时真亦假,无为有处有还无!“
你觉得是这个道理不?对于这事你怎么看[what]


济南新东方一对一的教学咋样?
我在济南的新东方上了三年课 一对一和大班小班都交叉进行。我真心觉得大课的老师要比一对一老师优秀多了 无论是学历还是教学经验各方面来说 都是一对一老师比不上的。我上学期的数学一对一是个年轻的男老师 由于期中后我退了新东方全部课程转去上别的一对一了 我只跟了他九节课,说实在真的太水了!老师上课两小时 有一半时间在和我扯闲话 我也承认我自制力不强 老师只要一开始引话题我就能听他讲下去 他讲他恋爱经历和他大学美好生活还有他家里的事我都能听 但是我要是打断他想听知识点他就会有一丝丝不满的表情 真让我有些摸不着头脑
济南新东方一对一的教学咋样?
我在济南的新东方上了三年课 一对一和大班小班都交叉进行。我真心觉得大课的老师要比一对一老师优秀多了 无论是学历还是教学经验各方面来说 都是一对一老师比不上的。我上学期的数学一对一是个年轻的男老师 由于期中后我退了新东方全部课程转去上别的一对一了 我只跟了他九节课,说实在真的太水了!老师上课两小时 有一半时间在和我扯闲话 我也承认我自制力不强 老师只要一开始引话题我就能听他讲下去 他讲他恋爱经历和他大学美好生活还有他家里的事我都能听 但是我要是打断他想听知识点他就会有一丝丝不满的表情 真让我有些摸不着头脑
我想学婚姻情感咨询师,但是我完全是零基础,我是不是要报个培训班,从心理学最基础学起呢? 济南情感恋爱咨询师培训班
你当然要从心理学的基础开始,普通心理学、发展心理学、人格心理学等基础课程,还有心理咨询流派,认知行为、存在人本、心理动力学,咨询伦理、心理评估技术,后期再学习婚姻与家庭、儿童教育等。