珠海市缴社保6个月入户条件

入户方式详解
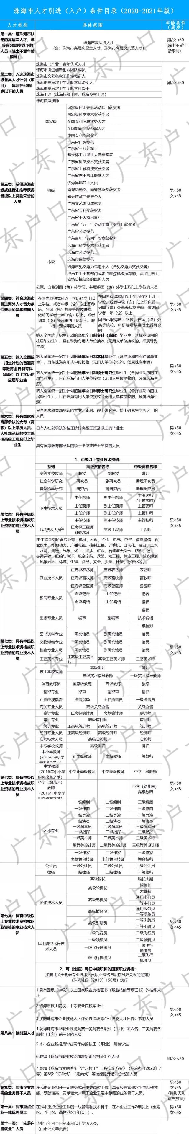
人才引进
珠海最新的人才引进入户政策表明,人才引进的方式大概可以分为学历入户、技能入户、职称入户三个方面
这其中最长的入户方式是需要同时满足连续缴纳6个月以上社保才可申请办理
所以社保还没满足的朋友们还是要耐心等待才行
而人才主要类别如下图所示
总共分为十一类#珠海户口##落户#珠海市缴社保6个月入户条件

定居珠海的条件?

交了半年的社保就可入户珠海。

珠海入户首先需要满足条件,目前珠海落户有四种方式:1、居住证、社保同时满5年;2、学历入户,要求拥有全日制大专以上学历;3、技能证书入户,拥有国家认可的技能证书;4、应届毕业生申请入户;具体每种入户方式的要求也是不一样的,有年龄、社保等条件要求,而且申请流程也比较复杂。

可以户口迁到珠海,首先你必须有公司或者企业接收,该公司或者企业有集体户口;第二,你如果是本科毕业、珠海紧缺人才也可以本月1日,市政府60号令《珠海市户口迁移管理规定》(下简称“新规”)正式开始实施,同时1997年实施的旧规废止。对比此前实施的户口管理规定,新规在取消“购房入户”政策的同时,增加了“投资入户”政策。此外,变动较大的还有暂住人口入户增加了“市级以上荣誉”、“且在本市连续缴纳满五年的社会保险金”,夫妻挂靠由“2年”改为“5年”等。入户条件有增有减对比6月1日开始实施的户口管理新规和1997年颁布实施的户口规定,区别主要体现在“市外人口迁入”上。如4月份媒体广泛关注的“购房入户”政策,此前的户口管理规定是允许的,新规则予以取消。暂住人口入户必须同时满足5个条件。除保留“在本市具有稳定工作和固定住所”这一要求外,将之前的“连续在本市居住满7年”的规定改为“5年”,同时增加了“取得市级以上个人荣誉称号的”、“年龄在45周岁以下”、“且在本市连续缴纳满五年的社会保险金”3个要求。香洲某派出所户政科工作人员昨日表示,“固定处所”是指当事人在珠海已有固定房产、且房产证上的名字须署名为当事人。记者随后就新规解读欲咨询市公安局相关负责人,该负责人暂未做出回应。“购房入户”取消后,新规增加了被网友解读为“投资入户”的条款。新规“第十二条”规定:生产科技型私营企业和其他私营企业人员中符合一定条件的准予入户,入户指标依据纳税多少可申请1-3个名额。“市内人口迁移”方面,配偶挂靠的婚龄要求由“2年”(1997年的规定无婚龄要求)增加到“5年”。网友:投资入户门槛太高在浏览天涯网论坛珠海吧时,记者发现新实行的珠海户口管理规定被网友贴到论坛。网友在跟帖时对暂住人口入户新增的条款及夫妻投靠入户的条款变更颇有微词。网友“以改变换改变”表示,“第七条(暂住人口入户新增条款)把很多人挡在门外。”“夫妻投靠不是2年吗?改到5年?那还不如离开。”网友“techiema”质疑道。署名“珠海明月”的网友也表示,“本人已是珠海户口,但结婚的那条太狠了。结婚后5年LP才能转为珠海户口!真烦!”“珠海,你以为你是天堂啊?两年前移民澳门也只不过200万的物业投资,现在办香港移民也不过只要600万吧。”网友“keyon”认为“投资入户”的门槛太高。

请问入户珠海需要什么条件的呢?如果符合条件,在哪里办理呢? 珠海市缴社保6个月入户条件

2021年12月16日,广东省人民政府印发了《广东省劳动力要素市场化配置改革行动方案的通知》。

内容表明将完善落户机制,落实取消城区常住人口300万以下城市落户限制的有关政策。

试行以经常居住地登记户口制度,探索居住证互认制度。

在除广州、深圳市外的珠三角城市率先探索户籍准入年限同城化累计互认。

据了解,通过广东各地市政府和统计部门网站,初步统计21个城市的城区人口分布如下:

城区常住人口300万以下的城市有14个,分别为韶关、梅州、惠州、珠海、江门、清远、肇庆、潮州、揭阳、湛江、汕尾、云浮、河源、阳江。

城区常住人口300万至500万的城市有1个:中山(331万)。

城区常住人口500万以上的超大特大城市有5个:广州、深圳、佛山、东莞和汕头。

近年来很多城市已经在逐步放开落户政策。

例如珠海自2018年3月1日起就开始执行新的户口迁入政策。

其中包括:纳税入户,夫妻投靠的婚龄、父母投靠子女身边有无子女等前置条件。

“拎包落户”不再是梦

人才引进

1、放宽人才引进的对象范围

人才引进的对象范围放宽为,珠海用人单位引进的人才且在珠海缴纳社会保险费或工资薪金个人所得税。

2、放宽部分人才的引进条件

(1)放宽学历条件:非全日制大专学历也可人才入户

由过去的全日制大专(高职)以上学历,放宽为具有教育部承认的大专(高职)以上学历人员、人社部承认的技工院校高级工班及以上毕业生。

(2)放宽并统一年龄条件

新规将学历人才、职称人才、技能人才入户条件放宽统一为:男性50周岁以下、女性45周岁以下。

(3)取消部分技能型人才限制条件

取消引进三级、四级国家职业资格证书技能人才须“与工作岗位匹配”的限制条件;

取消四级国家职业资格证书须“符合《2018-2019年珠海市技能人才紧缺职业(工种)目录》”限制条件;

取消珠海技工院校和中等职业院校毕业生须“连续缴纳社会保险费一年以上”限制条件。

(4)放宽“先落户后就业”条件:毕业五年内的本科以上学历人员可直接入户

在珠海没有工作、没有社保、没有房产,但属于“毕业五年内全日制本科以上学历人员”,可先落户后就业,不受珠海人才引进入户的对象范围限制,仅凭毕业证直接向公安派出所申请落户(市公安局负责)。

3、支持重点企业一线优秀员工引进入户

在珠海重点企业工作满2年以上(金湾区、斗门区、高栏港区为满1年以上),确属本企业发展急需的一线管理和技术骨干,可按程序申请办理引进及入户手续。

根据《珠海市人才引进入户重点企业目录(2021年第2版)》,目前符合条件的重点企业为1428家“珠海市规模以上工业企业”。该目录动态调整,有需求的其他重点企业可以向所在区的人社(人才)部门提出纳入目录意见。

双五政策

“双五政策”,在珠海居住满5年或以上,在珠海购买社保满5年或以上,并有稳定住所的人员,本人及其共同居住生活的配偶、未成年子女、父母、可申请将户口迁入我市常住户口。

亲属随迁子女投靠父母:户口在珠海市外且年龄未满18岁的子女;

父母投靠子女:珠海市户籍人员或外地户口,可以申请投靠子女迁移户口;

夫妻投靠入户:珠海市外户口配偶可申请随迁;

给TA打赏
共{{data.count}}人
人已打赏
未分类

学护理一般月入多少钱

2022-7-24 13:51:20

未分类

无套路网约车月入过万

2022-7-24 14:04:17

个人中心
购物车
优惠劵
今日签到
有新私信 私信列表
搜索