【学而思、新东方在线英语、猿辅导英语全面评测!】暑假快到了,很多家长都开始给孩子进行规划。想要孩子从普娃逆袭成牛娃!
暑假这个黄金期,除了做好合理的规划,选择一门合适的英语课程对孩子也非常有帮助。
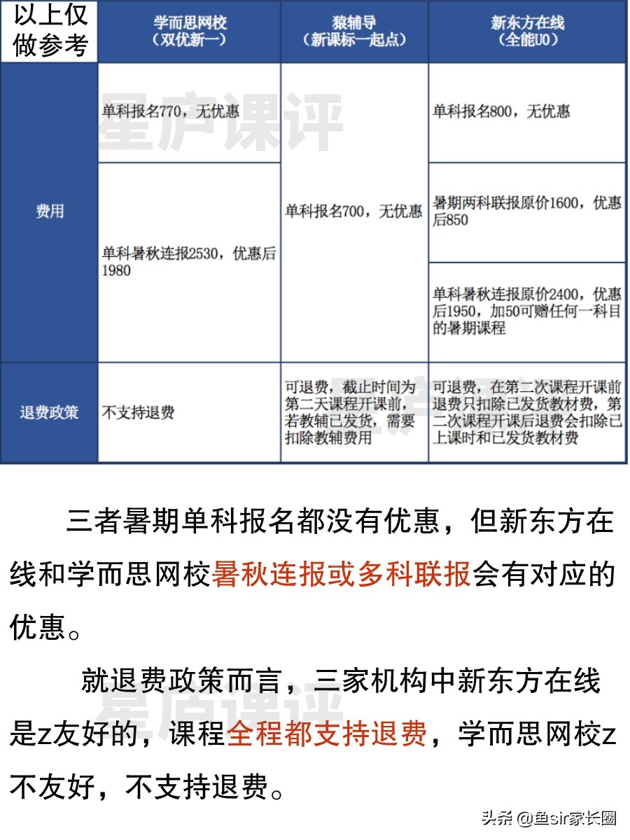
今天,我就来讲讲3款暑假偷偷变优秀的线上学科辅导班,包括学而思网校英语、新东方在线英语、猿辅导英语。
具体内容都给大家放在图里了!
我是@鱼sir家长圈如果看完还是不知道该如何选择的话,可以私信或者下方评论区留下孩子学情,我来帮你具体分析。
#0-6岁育儿经##教育微头条##微头条名师团#


猿辅导暑期班报名入口?
下载猿辅导软件,进行登陆,就会有暑假班报名
猿辅导网课怎么收费?
收费价格: 课程分有30-50人的小班课和一对一课程,两种方式标准也不一样,像初中英语暑期系统班7天小班30人课程收费499元,一天的一个多小时的课程要70元,而一对一费用更贵,一节课要150元左右,看你是怎么选择了。
猿辅导优惠券怎么获得?
可以通过试听暑假特训班,最后二节课会送你优惠券。
猿辅导的免费网课在哪找? 猿辅导网课2019暑假班资源
一直以来少儿学习问题总是大人饭桌上热议的问题之一,我们知道传统的线下少儿培训机构就是在一个班级里,由老师带领一群孩子学习,一坐就是一个多小时,一个钟的时间会让孩子渐渐的失去了对学习的兴趣。而现在的家长都是选择在线少儿英语来给孩子学习的,因为在线学习的也比较方便,学习的方式也比较多,免费的课程在哪里找?不然选择给孩子学习也不是很适合。
儿童一对一外教老师都比较的专业,这样学习也比较有针对性,老师可以根据少儿的学习情况来量身定制学习计划,效果也比较好。但是网上少儿外教好不好?就要从外教的一个资质还有教学经验来判断了,推荐这家久伴英语来给大家学习,因为久伴英语的外教老师都是来自欧美国家的,孩子学习也能有和标准口音的外教老师学习可以让孩子快速提高英语口译,久伴英语的老师口音纯正,可以教给孩子地道的英语。
虽然一对一的学习有很多家长选择学习,孩子也在选择过这样的学习方式,而孩子在这里的课堂学习也不是很适合,所以给孩子换了一种学习方式,也就是一对二的教学模式,在久伴英语学习也就是这样的,孩子在课堂上的学习气氛也是很不错的,孩子在课堂上和同伴交流学习也很好。
而且有固定的外教老师上课是很多孩子都喜欢的,因为久伴英语是欧美外教老师上课,还有固定的外教老师给孩子上课,了解孩子的学习情况,这样的学习还是比较孩子的,让孩子有很好的学习习惯欧美外教老师的口语也很纯正。
在这里久伴英语的性价比高,这家长可以会给孩子试听,上课地址分享:http://t.cn/A6GUxlgn,有学习过才知道孩子学习适不适合。